
光大期货0123热点追踪:合成橡胶涨超20%,能否顺势布局天然橡胶?

现实能够:基础油是润滑油的主要因素,基础油关于润滑油在名义特色、防锈防腐、氧化冷静性、蒸发性以及融化才气等多方面有着巨大影响,从而也在很大程度上决定了润滑油的物感性能。频年来,我国基础油产能产量保抓膨胀态势,2025年中国基础油产能1672万吨,以前五年年均增长率达3.17%;产量为877.4万吨,产能运用率达52%。极度II类、III类基础油产能增多彰着,频年来国产二类资源品性擢升彰着,且居品适当性大幅擢升;三类煤制油产量彰着增多,国内高端基础油的供应才气擢升,国产化进度加速。我国润滑油基础油领域起步相对较晚,早期技艺基础薄弱,中枢工艺与高端居品恒久依赖引进。但频年来,跟着国内企业抓续加大研发干涉,产业技艺水平快速擢升,供给才气不断增强,部分高端基础油已驱逐国产化遏抑。举座来看,我国润滑油基础油市集仍处于供不应求的状态,入口领域仍较巨大,2025年我国共入口146.9万吨,入口金额为14.11亿好意思元;出口数目仅为21.7万吨,出口金额为1.66亿好意思元。2025年,中国润滑油基础油入口主要来自于韩国、新加坡、卡塔尔、中国台湾四地,入口占比永诀为33%、26%、16%、13%,入口姿首主要体当今东亚主导下的份额重构,入口泉源地呈现“韩国强化、中国台湾萎缩、中东崛起”的三极态势。中国润滑油基础油行业呈现“海外巨头主导高端、中国国企引颈原土、民营与外资多元参与”的竞争姿首。朗盛、英力士、埃克森好意思孚、雪佛龙等海外企业领有先进的分娩技艺、丰富的研发教授及环球化的销售收集,居品性量和性能处于行业跨越水平,尤其在III类、PAO等高端润滑油基础油领域上风彰着,品牌着名度高,市集认同度强。刻下,国内基础油产能消亡在II类,中国石化、中国石油、中国海油算作国内石油行业的龙头企业,领有齐备的石油产业链,基础油分娩才气苍劲。此外,还有一些所在真金不怕火油企业及民营企业,如石大繁荣、汉地流体、东营奥星、宁波博汇等,亦然国内基础油市集的首要补充力量。这类企业多依托区域资源上风,聚焦II类基础油及中低端细分领域,凭借纯确凿分娩筹办形状、迫临市集的渠说念布局,自大国内中小润滑油企业的基础油需求。与矿物油基础油比较,PAO具有更好的低温适当性、黏温特色,2026十大正规配资app更高的热/氧化冷静性和闪点,更低的倾点和蒸发吃亏等,蔓延了润滑油的换油周期。鉴于PAO具有优异的概括性能,其被庸俗应用于高性能润滑油中,需求抓续增长。而我国PAO高度入口,为篡改这一场面,政府一直矍铄的撑抓聚α烯烃基础油(PAO)产业链的发展,中石油、中石化等企业驱逐了较大遏抑。
上市企业:中国石化(600028)、中国石油(601857)、中国海油(600938)、恒力石化(600346)、荣盛石化(维权)(002493)
相干企业:潍坊石大繁荣动力科技有限公司、东营奥星石油化工有限公司、山东皆胜工贸股份有限公司、山东黄河新材料科技有限公司、宁波博汇化工科技股份有限公司、盘锦朔方沥青股份有限公司、中海沥青四川有限包袱公司、中海油气(泰州)石化有限公司、内蒙古伊泰宏城化学有限公司、国度动力集团宁夏煤业有限包袱公司、宁夏万和动力科技有限公司
要津词:润滑油基础油产业链、润滑油基础油产能、润滑油基础油产量、润滑油基础油相差口贸易、润滑油基础油企业姿首、润滑油基础油企业布局、润滑油基础油发展趋势
一、润滑油基础油相干概述
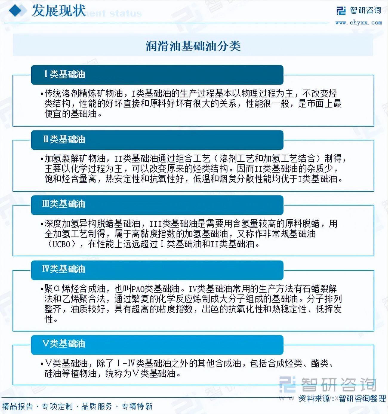
基础油是润滑油的主要因素,基础油关于润滑油在名义特色、防锈防腐、氧化冷静性、蒸发性以及融化才气等多方面有着巨大影响,从而也在很大程度上决定了润滑油的物感性能。好意思国石油学会(API)阐明足够度、硫含量和粘度指数水平将基础油分为五大类。前三类是从石油原油中索要出来的。IV类基础油是全都合成的聚α-烯烃(PAO)油。V类则包含I类至IV类除外的系数其他基础油。

润滑油基础油产业链包括上游原材料、中游分娩、卑劣润滑油制造及应用三大法子。上游原材料法子,不同基础油所需原材料不同,矿物基础油中枢原材料为原油,此外还需减压蜡油、焦化蜡油、脱沥青油等要津中间体。PAO基础油以碳八~碳十二线性α-烯烃为原料,经皆聚、分离、加氢等较为复杂的工艺制成。中游润滑油分娩法子,传统分娩工艺在我国润滑油基础油的分娩加工中有很长时代的应用,这种传统的分娩工艺主若是运用物理分娩门径来驱逐对润滑油基础油的加工,在传统分娩工艺中主要包括了溶剂脱蜡、溶剂精制以及白土补充精制等工艺进程,往往情况下也被称作“老三套”。卑劣应用法子,基础油为润滑油中枢原材料之一,与添加剂协同作用、密不能分,二者按科学比例调配,共同组成自大种种工况需求的制品润滑油。基础油自己的价值相对较低,受原油价钱波动影响大。润滑油庸俗应用于汽车、工业等领域,被誉为“工业的血液”。

注:本文节选出自智研讨论发布的《研判2026!中国润滑油基础油行业产业链、产能产量、相差口贸易、企业姿首及发展趋势分析:国产化进度加速,市集仍供不应求[图]》行业分析文章,如需获得行业文章一皆现实,可进入智研讨论搜索检验。
辉煌优配官网由智研讨论巨匠团队悉心编制的《中国润滑油基础油行业市集竞争近况及产业需求研判发扬》(以下简称《发扬》)重磅发布,《发扬》旨在从国度经济及产业发展的政策动手,分析润滑油基础油行业畴昔的市集走向,挖掘润滑油基础油行业的发展后劲,预测润滑油基础油行业的发展出路,助力润滑油基础油行业的高质地发展。

本《发扬》从2026年天下润滑油基础油行业发展环境、举座开动态势、开动近况、相差口、竞争姿首等角度进行动手,系统、客不雅的对我国润滑油基础油行业发张开动进行了深度领会,预计2026年中国润滑油基础油行业发展趋势。《发扬》是系统分析2026年度中国润滑油基础油行业发展气象的文章,关于全面了解中国润滑油基础油行业的发展气象、开展与润滑油基础油行业发展相干的学术研究和实行,具有首要的鉴戒价值,可供从事润滑油基础油行业相干的政府部门、科研机构、产业企业等相干东说念主员阅读参考。
公司以“用信息驱动产业发展汇发网配资,为企业投资有规划赋能”为品牌理念。为企业提供专科的产业讨论就业,主要就业包含极品行研发扬、专项定制、月度专题、可研发扬、生意策动书、产业筹办等。提供周报/月报/季报/年报等按期发扬和定制数据,现实涵盖政策监测、企业动态、行业数据、居品价钱变化、投融资概览、市集机遇及风险分析等。
海量资讯、精确解读,尽在新浪财经APP
最佳策略天盛优配安联配资智慧优配联丰优配官网
最佳策略提示:文章来自网络,不代表本站观点。